Reconciliations Page
On the Reconciliations page, you can:
-
View and filter the list of reconciliations. The list can be filtered by target account, role, preparation status, and other categories.
-
View statistics for the filtered list of reconciliations including percent complete, number rejected, and number fully approved.
-
Reorder columns and search the list of reconciliations.
-
View and update reconciliation details, including properties, comments, supporting documents, and so on.
-
Perform actions such as Prepare or Approve for single or multiple reconciliations.
Filters
You can use filters to limit the content in the reconciliation grid. The filters can be used together to create a list of reconciliations that are specific to the circumstances you want to view. For example, you can filter to see in process reconciliations that are past due for a specific target account.
Role: Select a role to filter the list of reconciliations:
-
Administrator: All reconciliations regardless of assigned role.
-
Any User Role: Reconciliations where you are assigned as a Commenter, Viewer, Primary Preparer, Primary Approver, Preparer, or Approver via an access group.
-
Primary Preparer: Reconciliations where you are assigned as Primary Preparer on the Reconciliation Inventory.
-
Primary Approver: Reconciliations where you are assigned as Primary Approver on the Reconciliation Inventory.
-
Primary Preparer/Approver: Reconciliations where you are assigned as Primary Preparer or Primary Approver on the Reconciliation Inventory.
-
AG Preparer: Reconciliations where you are assigned as Preparer via an Access Group.
-
AG Approver: Reconciliations where you are assigned as Approver via an Access Group.
-
AG Preparer/Approver: Reconciliations where you are assigned as Preparer or Approver via an Access Group.
-
Any Preparer/Approver: Reconciliations where you are assigned as Primary Preparer or Approver on the Reconciliation Inventory or a Preparer or Approver from an Access Group.
-
Viewer: Reconciliations where you are assigned as Viewer. You can view reconciliations in any state such as In Process, Prepared, and Fully Approved.
-
Commenter: Reconciliations where you are assigned as Commenter.
-
Auditor: This option only displays for a user in the Auditor role.
The default role is Administrator for Admins and Any User Role for other users. To set a different default role, change the value of the SelectedFilterBarRole_RCM parameter under Dashboards.
NOTE: If you change the default role, you must reset the parameter value when you upgrade Account Reconciliations because the upgrade sets the default role back to Preparer.
T. Account: List of target accounts for reconciliations assigned to the workflow profile. Target accounts are defined in the reconciliation definition. Select All or select a target account.
State: Select All or select one or more state options.
-
In Process: Reconciliations that are not yet prepared.
-
Prepared: Reconciliations in a prepared state. Does not include reconciliations that are partially or fully approved but were previously in the Prepared state. This does not include auto prepared.
-
Partially Approved: Reconciliations that have at least one level of approval and require additional approvals.
-
Fully Approved: Reconciliations that have received all manual approvals. This does not include auto approved.
-
Rejected: Reconciliations that have been rejected by the approver.
-
Balance Changed: Reconciliations where the balance was changed.
-
Auto Prepared: Reconciliations that were auto prepared.
-
Auto Approved: Reconciliations that were auto approved.
Miscellaneous: Select None or select one or more options.
-
Failed Auto Rec: Reconciliations that did not meet the auto reconciliation rules applied in the inventory.
-
Frequency Changed: Frequency for the reconciliation was changed in the workflow period. Reconciliations with this status are hidden by default and not included in the total. Use this filter to see these reconciliations.
-
High Risk: Marked as high risk in the inventory.
-
Improper Sign: Balances for the period are not aligned with the sign as set in the reconciliation inventory.
-
Past Due: Past due date or were completed after the due date.
Status Bar
The status bar displays statistics for the reconciliations displayed in the grid. When you change filter selections, the status bar refreshes to show the statistics for the updated list.
Total: The total number of reconciliations displayed in the grid and that are to be completed for the period.
Percent Done: The percentage of reconciliations that have been fully approved or were auto approved . Only reconciliations currently displayed in the grid are used to generate this number. If you change filters to change the reconciliations list, this number changes accordingly.
In Process: Number of reconciliations that are in process.
Balance Changed: Number of reconciliations that were loaded in one state, but the balance changed either after it was marked Prepared or while the item was set to In Process.
NOTE: The reconciliation balance for RCM is based on the source value loaded. Although the source value may be transformed to flip signs for consolidation purposes, the flip sign will not apply in RCM. Therefore, this will not cause a Balance Changed status.
Rejected: Number of reconciliations rejected by an approver.
Prepared: Number of reconciliations prepared by a preparer or auto prepared, where not yet approved.
Partially Approved : Number of reconciliations that have received some level of approval, but not all.
Fully Approved: Number of reconciliations that have received all approvals, including auto approved reconciliations.
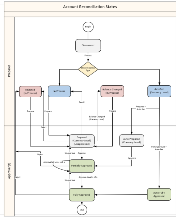
This diagram shows how reconciliations move from state to state:
Grid Columns
To show, hide, and order columns in the grid, right click on the grid and select Column Settings. Move columns between the Hidden and Visible columns using the left and right arrow buttons. Order the columns by moving them up or down the Visible Columns list. You can also drag and drop column headers within the grid. Rearranged column order is retained when you change to a different page or window.
The grid columns are determined by the reconciliation inventory. In addition to the columns from the reconciliation inventory, these columns also display. See Reconciliation Inventory.
State and State Text: Displays reconciliation states:
-
In Process
-
Balance Changed
-
Rejected
-
Prepared
-
Partially Approved
-
Fully Approved
-
Auto Prepared
-
Auto -Approved
Tracking Detail: Additional dimensional detail if tracking levels are set beyond entity and account.
Multi-currency Solutions: If Multi-currency is enabled, all three currency levels are displayed on the grid for the entire reconciliation inventory, including single currency reconciliations. You can sort by currency type for any of the currency levels.
AutoRec Rule: Assigned AutoRec rule or, if the reconciliation does not have one, (Unassigned).
Type: Account type such as Asset.
Preparer Due Date: Due date the preparer needs to prepare the reconciliation by. Calculated off of the close date and Preparer Workday Due set up in the Inventory Page.
Preparer Due-In: Number of days if the due date minus today’s date is a positive number. This is based on the Preparer Due Date.
Preparer Past Due: Number of days if today’s date minus the due date is a positive number. This is based on the Preparer Due Date.
Approver Due Date : Due date the approver needs to approve the reconciliation by. Calculated off of the close date and the Approver Workday Due set up in the Inventory Page.
Approver Due-In: Number of days if the due date minus today’s date is a positive number. This is based on the Approver Due Date.
Approver Past Due: Number of days if today’s date minus the due date is a positive number. This is based on the Approver Due Date.
Process User : Last user to run Process.
Process Time: Last time Process was run that checks for a balance change even if the reconciliation was previously fully approved.
Update User: The user who last took action on the reconciliation.
Update Date: The date and time the last user took action on the reconciliation.
Approval Level: Displays the current approval level of the reconciliation.
Balance: Balance for the selected reconciliation.
Currency Type: Currency type, such as EUR or USD.
Explained: The amount of balance explained.
Unexplained: Amount of the balance not yet explained.
Activity: Calculates to the prior reconciliation period, not the last period based on the reconciliation frequency.
NOTE: Multi-currency implementations display Balance, Currency Type, Explained, Unexplained, and Activity for all three currency levels.


